[AD260331]BitNavigator_850_150

AB-Crossプロジェクト 上下水道一体で革新的技術の開発普及へ 26年度 管路メンテと脱炭素で5技術実証

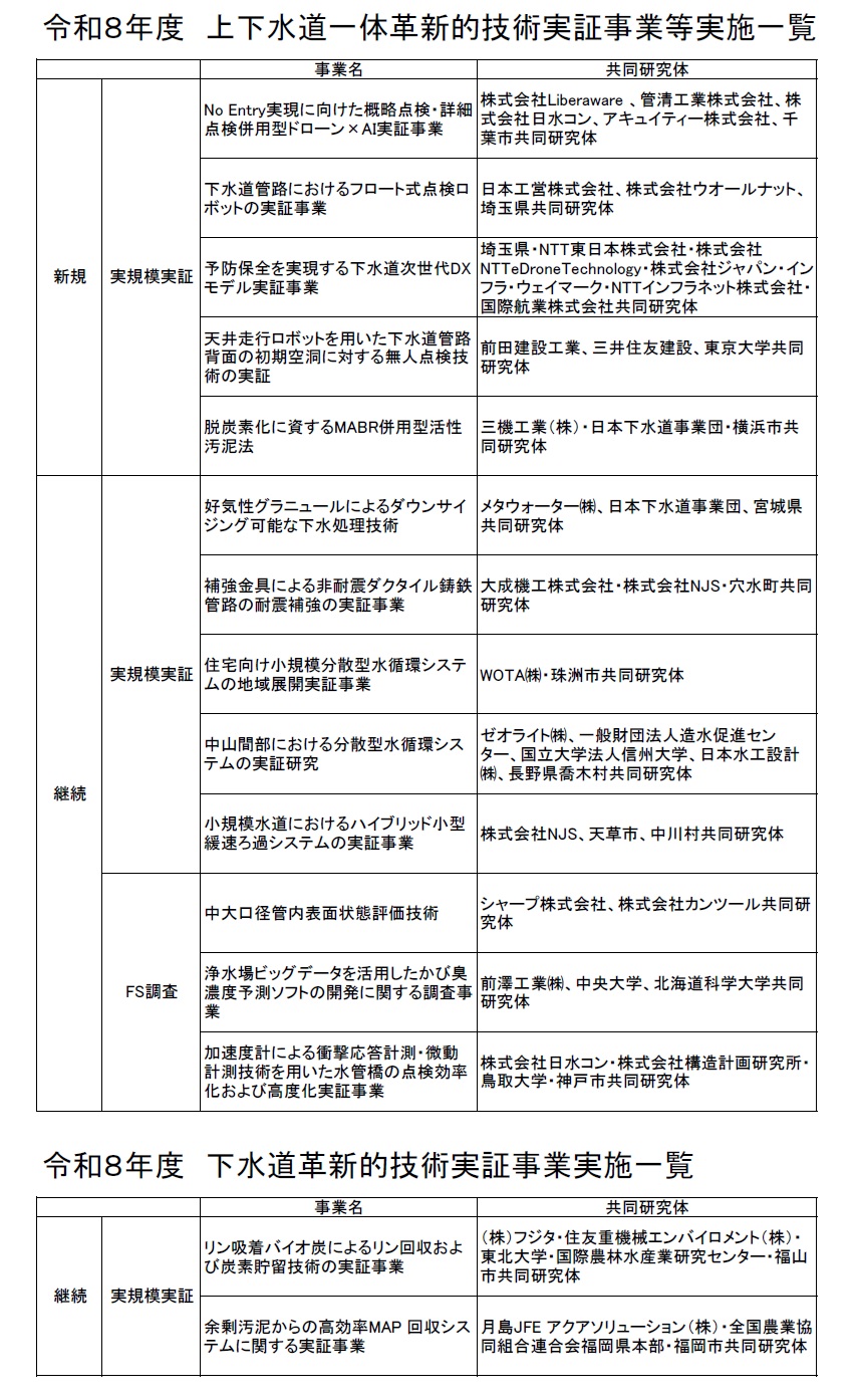
国土交通省は3月31日、2026年度の上下水道一体革新的技術実証事業(AB-Crossプロジェクト)の実証事業を発表した。今年度は、「下水道管路メンテナンスの高度化・メンテナビリティの向上につながる技術」で4つの技術、「2050年カーボンニュートラルの実現に資する省エネや創エネなどの技術」で1つの技術、計5技術について実規模での実証を行う。継続して実証中の事業およびAB-Crossプロジェクトの前身となる下水道革新的技術実証事業(B‐DASHプロジェクト)の継続事業を合わせて、その概要を紹介する。

AB-Crossプロジェクト 上下水道一体で革新的技術の開発普及へ 26年度 管路メンテと脱炭素で5技術実証_
=クリックで拡大=

この記事は
会員限定です。

続きは会員登録(無料)
するとお読みいただけます

おすすめ記事 recommend